欧州のスーパーグリッド
欧州のスーパーグリッド
〔1〕スーパーグリッドへのロードマップ
欧州の電力系統の短期的計画は欧州電力系統事業者ネットワーク(ENTSO-E)が責務を負っており、ENSTO-Eは隔年で系統開発計画10カ年計画(TYNDP:Ten-Year Network Development Plan)を公表することが義務づけられている。
また、長期目標としては、e-Highway2050と呼ばれる2050年に向けた欧州版スーパーグリッドが提案され、現在、欧州委員会主導の「第7次枠組み計画」(FP7:The Seventh Framework Programme)と呼ばれる巨額の政策プログラムにおいて実現可能性研究(FS:Feasibility Study)のプロジェクトが進んでいる注3。さらに、TYNDPと e-Highway
図2 欧州の送電計画ロードマップ
〔出所 e-Highway 2050, “Modular Development Plan of the Pan-European Transmission System 2050”, Mar.2013. http://www.e-highway2050.eu/fileadmin/documents/130321_brochure_ehighway2050_ES.pdf〕
2050の関係は図2のようなロードマップとして表すことができる。また、両者の間に位置する「Visions 2030」は、ENTSO-Eが想定する2030年までの低炭素電力に向けての4つのシナリオを意味する。
このように欧州では、欧州委員会や規制機関の監督のもと民間主導でロードマップが描かれており、スーパーグリッドは単なる遠い将来の夢物語ではなく、複数の将来シナリオに基づくFSが産業界で競い合われているのが特徴である。
〔2〕スーパーグリッドとオフショアグリッド
このような短期・長期の目標やロードマップのなかで、「オフショアグリッド」(Offshore Grid)の位置づけは重要な位置を占めている。連載第6回でも紹介した通り、オフショアグリッドとは海底ケーブル網および大規模洋上風力発電所、洋上変換所から構成される次世代型広域電力網のこと指す。
オフショアグリッドは単に陸対陸の海底ケーブル網ではなく、洋上風車と陸上系統を結ぶ電源線の集合体を意味するものでもない。例えば、連載第6回の図4では陸対陸の直線上の送電ルートも図示されていたが、同時に洋上で角度を変えたり複数のルートが交わったりする点がいくつか存在する。この屈曲点や交点は、多端子型の自励コンバータ注4をもつ洋上変換所といった「洋上ハブ」を意味している。
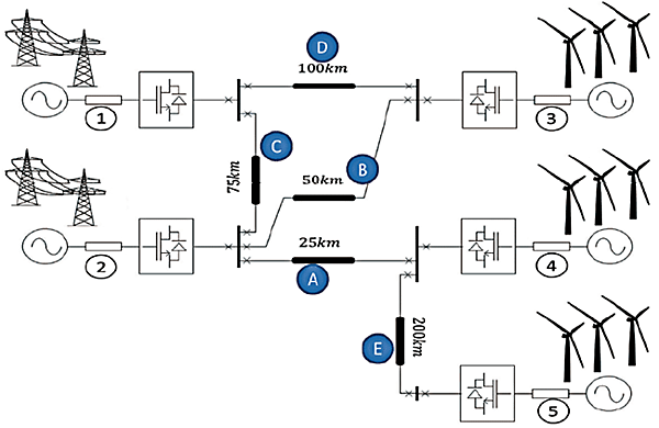
図4 多端子形HVDC送電網の実証試験構成図
〔出所 TWENTIES DEMO 3:Status report for European Commission Deliverable:D11.2, 2012. http://www.twenties-project.eu/system/files/2012-10-09-Twenties_D11.2-extended_2012-12-07.pdf 〕
図3 オフショアグリッドの基本コンセプト
〔出所 NSCOGI, “The North Seas Countries’ Offshore Grid Initiative-Initial Findings-, Final Report”, Nov.2012. http://www.benelux.int/files/1414/0923/4478/North_Seas_Grid_Study.pdf〕
この洋上ハブこそがオフショアグリッド構想、さらには将来の欧州型スーパーグリッドの要になるものである。図3に、オフショアグリッドを説明するための4つの基本概念図を示す。それぞれについて説明すると以下のようになる。
(a)ラジアル(放射状)型:もっとも基本的なタイプであり、現時点で既に存在する電力網でもある。海を挟んだ複数の地域(国)同士で陸対陸のケーブルが敷設され、洋上風力発電所が個々に陸側へ連系されている。
(b)地域協調型:ラジアル型に対し、複数の洋上風力発電所同士をまとめて陸上へ結ぶ洋上変換所が存在するのが特徴である。
(c)国際協調型:複数の洋上風力発電所を結ぶ洋上変換所から対岸へもケーブルが伸び、複数の方向へ潮流を制御できるインテリジェントな機能も付与される。
(d)メッシュ型:(a)〜(c)のような洋上変換所同士を結ぶ海底ケーブルが建設され、洋上風力発電所からの電力輸送だけでなく、陸対陸の電力取引も同時に行うオフショアグリッドの最終形態が実現されている。
これらのコンセプトに見られるように、洋上ハブで多端子型の自励コンバータによるインテリジェントな制御を行い、あるときは大規模洋上風力発電からの電力をA国に輸送し、あるときはB国に振り分け、またあるときはA国からB国へ(あるいはその逆へ)電力を国際融通するという、まさに「スマートな」広域潮流制御がオフショアグリッドの目的でもある。
〔3〕スーパーグリッドの要素技術
スーパーグリッドやオフショアグリッドを実現可能にするためには、多端子型コンバータによるインテリジェントな潮流制御が重要な要素技術として必要である。
図4は、欧州のTWENTIESプロジェクトの一部として行われた多端子型コンバータの実証試験の構成図である注5。通称DCGRIDと呼ばれるこの実証試験では、HVDC(High Voltage Direct Current、高圧直流)ケーブル、多端子形コンバータ、直流遮断器の実設備を用い、残りの既存交流系統や大規模洋上風力発電所をリアルタイムシミュレータで模擬して、潮流制御や系統事故時の挙動などの実証実験が行われている。
また、商業レベルでも自励コンバータ(ただし多端子形ではない)を搭載した洋上変換所やHVDCケーブルをもつ洋上風力発電所が出現している。ドイツでは北海の100km程度の沖合に現在4つの洋上風力発電クラスタ(群)を建設・計画中であるが、いずれも陸上から離れているためHVDC送電が採用され、本稿執筆時点(2015年7月末)で世界中(ただしすべてドイツ)に6基の洋上変換所が完成している注6。
このうち写真1に示すBorWin 1は、2009年11月に完成し、その後Bard 1洋上風力発電所 (400MW) の2013年1月の完成に伴い商用運用が開始された変換所であり、定格容量400MW、定格電圧が直流150kV、交流156kVのABB製、変換所総重量1,800tでジャケット式の着床式である。また陸上へのHVDCケーブルは、海底175 km、地中75kmのXLPE(Cross-linked Polyethylene、架橋ポリエチレン)ケーブルが用いられている。
なお、スーパーグリッドやオフショアグリッドの範疇ではないが、洋上変電所を併設する大規模洋上風力発電所も増えてきており、欧州だけでも現在既に50基以上の洋上変電所が建設されている。そもそも変電所や交直変換所は、その主たる装置である変圧器やコンバータだけでなく、遮断器や断路器、避雷器など開閉操作や保護制御のための付随的構成機器も必要で、陸上に設置される交直変換所の敷地も比較的広い面積が必要となる。そのような電気設備をすべて洋上に設置するためには、省スペース性や絶縁性、保守性といった極めて高度な性能が求められる。
このような設備が、既に実証試験レベルでなく、10年以上前から商用運転によって実績を積んでいるという事実は、まさに欧州が将来のスーパーグリッドやオフショアグリッドに向けて着実に布石を置きつつあると見ることができる。
〔4〕エネルギー安全保障と地政学から見たスーパーグリッド
ところで、欧州のスーパーグリッドというと、日本ではどちらかというと「デザーテック構想」を連想する人も多いかもしれない。デザーテック構想とは、太陽光による発電を中心とした北アフリカを含む地中海沿岸の電力構想網のことであるが、2010年以降のアラブの春以降、地政学的な問題からその構想が大幅に縮小されている。
この構想は欧州内では民間計画の1つでしかないが、日本ではこの構想を必要以上にもてはやした記事も過去にあれば、この構想の縮小が発表されるやあたかも欧州の再エネ政策の失敗かのように槍玉に挙げるものも見られている。この計画が日本で盛んに紹介されたのは、再エネの中でも太陽光発電偏重が受容されやすい日本の風潮がよく反映されたものであると言える。
一方、北海オフショアグリッドは、「北海沿岸諸国オフショアグリッド構想」 (NSCOGI:North Seas Countries Offshore Grid Initiative)という形で、欧州連合(EU)の政府とも言うべき欧州委員会の主導で進んでおり、各国の担当大臣・議会クラスのハイレベルな政策協定にも後押しされ注7、すでに具体的な計画が着々と進められている。特に北海沿岸は、EUに加盟していないノルウェーが位置するものの、EUとノルウェーの関係は極めて良好であり、地政学的なリスクが非常に少ない地域である。
また、欧州の洋上風力発電に対する意気込みは目を見張るものがあり、2020年までに累積設備容量で23.5GW、年間発電電力量 86.4TWhの意欲的な目標も産業界から打ち立てられている注8。また、北海沿岸には洋上風車や海底ケーブルなどの周辺設備の生産・輸送基地となる大規模な港湾が現在すでに整備されており、生産インフラやサプライチェーン、ロジスティクスという点でも優位な環境をもっている注9。このように、北海オフショアグリッド構想はまさにエネルギー安全保障の観点から進められているものであり、エネルギー源のロシア依存から国産(正確にはEU域内および友好国ノルウェー産)へのシフトと、北海油田枯渇を視野に入れたマリンコントラクター(海洋土木)の産業転換が明確な目的とされている。
このようにEU/各国政府が主導し、産業界も意欲を見せる大規模なオフショアグリッド構想の情報がメディアを含め日本語文献ではほとんど紹介されないのは、風力発電への関心と受容性が低い日本の現状を端的に表していると言えよう。このようなオフショアグリッド構想とデザーテック構想の両構想の日本での取り扱い方は、日本がいかに狭い窓からしか国際情報を見ていないかを象徴的に表していると言える。ここにも国内外の情報ギャップが確実に存在している。
▼ 注3
http://www.e-highway2050.eu/e-highway2050/
▼ 注4
自励コンバータ:サイリスタなど自己消弧(ターンオフ)できないスイッチング素子を用いたコンバータ(電力変換装置)を他励コンバータというが、それに対してGTO(Gate Turn Off Thyristor:ゲートターンオフ・サイリスタ)などの自己消弧可能な素子を用いたものを自励コンバータという。
▼ 注5
TWENTIESプロジェクトは、正式名称を「Transmission system operation With a large penetration of wind and other renewable electricity sources in Electricity Networks using innovative Tools and Integrated Energy Solutions」(革新的方法とエネルギー統合ソリューションを用いた風力発電およびその他の再生可能エネルギー電源が大量導入された送電系統の運用)といい、欧州連合(EU)の第七次枠組み計画(FP7)から出資され、欧州各国からの系統運用者、発電事業者、風車メーカー、重電メーカー、研究機関が結集する総額5,680万ユーロもの巨額の研究プロジェクトであり、将来のオフショアグリッドを実現させるための要素技術の実証試験が行われている。
▼ 注6
洋上変換所および風力発電所に関する情報については、次のWebサイトに最新情報が集約されている。
・4C Offshore
http://www.4coffshore.com
▼ 注8
European Wind Energy Association (EWEA), “Wind energy scenarios for 2020”, Jul. 2014. http://www.ewea.org/fileadmin/files/library/publications/scenarios/EWEA-Wind-energy-scenarios-2020.pdf
▼ 注9
北海沿岸の洋上風力発電に関するインフラ整備や産業政策に関しては、次の書籍に詳しい。
・岩本晃一 著、『洋上風力発電〜次世代エネルギーの切り札〜』、日刊工業新聞社 B&Tブックス、2012年12月



